Peer Review Process
Jurnal Ilmu Komputer dan Multimedia (ILKOMEDIA)
Setiap artikel yang dikirimkan ke Jurnal Ilmu Komputer dan Multimedia (ILKOMEDIA) akan melalui proses penelaahan sejawat (peer review) untuk memastikan kualitas ilmiah, kebaruan penelitian, serta kontribusi terhadap perkembangan ilmu komputer dan multimedia.
Proses review pada jurnal ini menggunakan metode Double Blind Peer Review, yaitu identitas penulis dan reviewer tidak saling diketahui untuk menjaga objektivitas penilaian.
Tahapan Proses Review
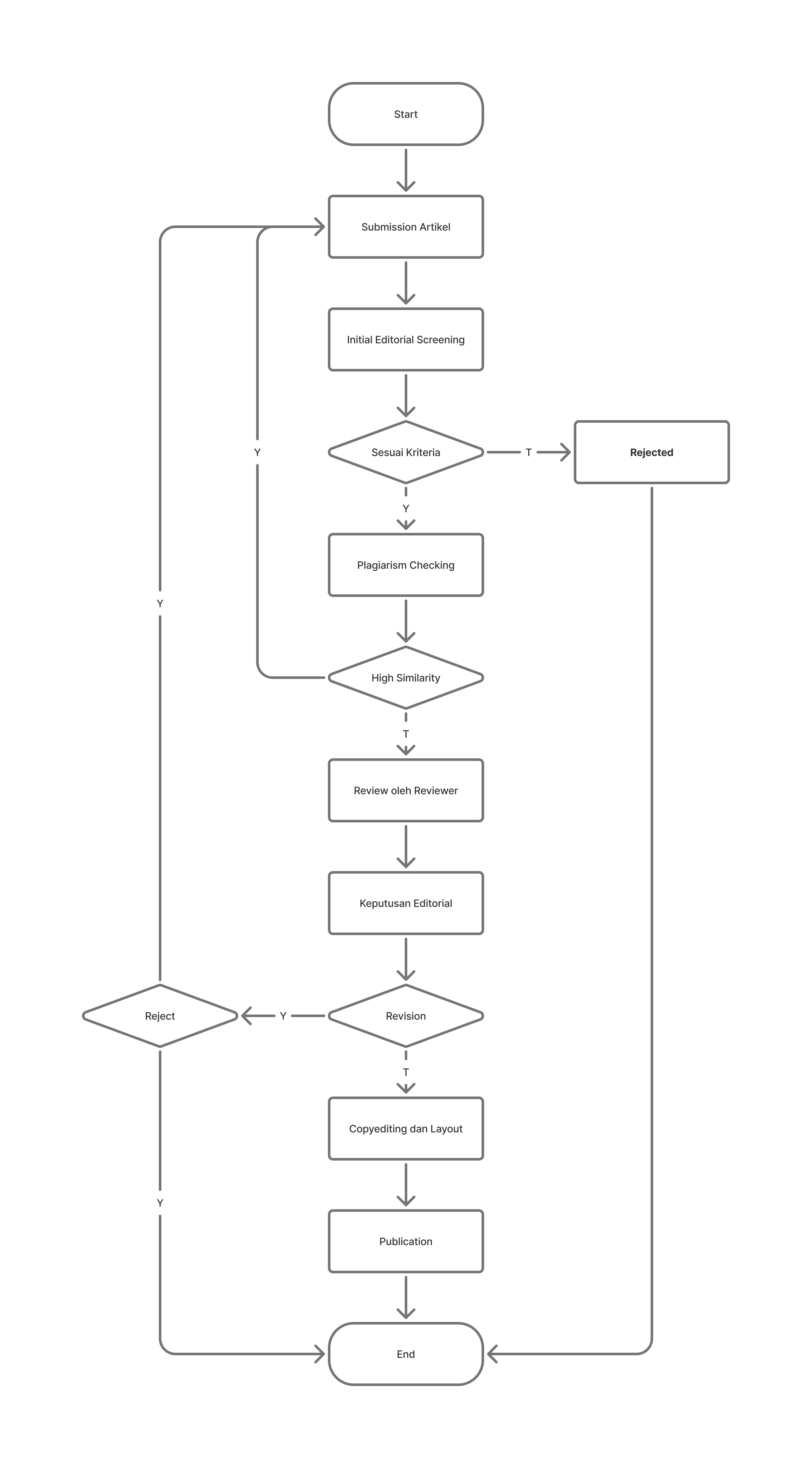
1. Submission Artikel
Penulis mengirimkan artikel melalui sistem Open Journal Systems (OJS) yang tersedia pada website jurnal.
Artikel yang dikirimkan harus memenuhi ketentuan berikut:
- sesuai dengan focus and scope jurnal
- mengikuti template dan author guidelines
- belum pernah dipublikasikan sebelumnya
- tidak sedang dalam proses review di jurnal lain.
2. Initial Editorial Screening
Editor akan melakukan pemeriksaan awal terhadap artikel yang masuk untuk memastikan:
- kesesuaian topik dengan ruang lingkup jurnal
- kelengkapan struktur artikel
- kesesuaian format penulisan
- pemeriksaan plagiarisme.
Artikel yang tidak memenuhi kriteria awal dapat ditolak langsung oleh editor (desk rejection).
3. Plagiarism Checking
Semua artikel akan diperiksa menggunakan perangkat pendeteksi plagiarisme seperti:
- iThenticate
- Turnitin
Batas maksimal similarity index yang diperbolehkan adalah 25%.
Jika tingkat kemiripan melebihi batas tersebut, artikel akan:
- dikembalikan kepada penulis untuk revisi, atau
- ditolak oleh editor.
4. Review oleh Reviewer
Artikel yang lolos tahap pemeriksaan awal akan dikirim kepada minimal satu reviewer yang memiliki keahlian sesuai dengan topik penelitian.
Reviewer akan menilai artikel berdasarkan beberapa aspek, antara lain:
- kebaruan penelitian
- relevansi dengan bidang ilmu
- kejelasan metodologi
- kualitas analisis dan pembahasan
- kontribusi terhadap pengembangan ilmu pengetahuan.
Reviewer kemudian memberikan rekomendasi kepada editor berupa:
- Accept
- Minor Revision
- Major Revision
- Reject
5. Keputusan Editorial
Berdasarkan rekomendasi reviewer, editor akan menentukan keputusan akhir terhadap artikel, yaitu:
- Accept – artikel diterima tanpa revisi.
- Minor Revision – artikel memerlukan perbaikan kecil.
- Major Revision – artikel memerlukan perbaikan substansial.
- Reject – artikel tidak dapat dipublikasikan.
Jika artikel memerlukan revisi, penulis harus memperbaiki artikel sesuai dengan komentar reviewer dan mengunggah kembali versi revisi melalui sistem OJS.
6. Copyediting dan Layout
Artikel yang telah diterima akan diproses pada tahap:
- copyediting untuk memperbaiki tata bahasa dan format penulisan
- layout editing untuk menyesuaikan tampilan artikel dengan format jurnal.
7. Publication
Artikel yang telah melewati seluruh proses editorial akan dipublikasikan pada edisi jurnal yang telah ditentukan dan tersedia secara online melalui website jurnal.
Waktu Proses Review
Rata-rata waktu yang dibutuhkan dalam proses review artikel adalah sekitar:
4–8 minggu
tergantung pada kompleksitas penelitian dan ketersediaan reviewer.
Prinsip Objektivitas dan Kerahasiaan
Seluruh proses peer review pada jurnal ILKOMEDIA dilakukan dengan prinsip:
- objektivitas
- kerahasiaan
- profesionalitas
Reviewer tidak diperkenankan menggunakan informasi dari naskah yang direview untuk kepentingan pribadi.
Referensi
- Committee on Publication Ethics (COPE).
https://publicationethics.org - Peraturan Menteri Riset, Teknologi, dan Pendidikan Tinggi Republik Indonesia Nomor 9 Tahun 2018 tentang Akreditasi Jurnal Ilmiah.
- Pedoman Akreditasi Jurnal Ilmiah Nasional (ARJUNA).
Kementerian Pendidikan, Kebudayaan, Riset, dan Teknologi.
